国产呦萝小初合集密码

产品展示

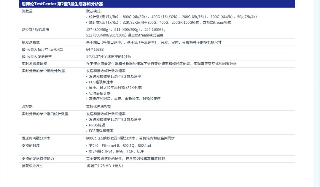
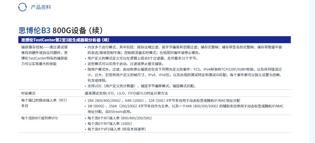
Spirent思博伦 B3 800G 设备

产品编号:SN202405281007381688
产品简述:网络带宽需求正在保持快速的持续增长。网络设备制造商也在开发灵活性极高的多速率 产品,为最新一代高速以太网设备提供支持。运营商和超大规模数据中心正在部署多速 率网络基础设施解决方案,以满足这一不断增长的市场。 面对这些多速率要求,客户们希望获得密度更高的测试设备,以及验证下一代路由器和 数据中心结构所需的灵活性。思博伦B3 4端口和8端口QSFP-DD和OSFP 800G设备是为满足这些特定需求而开发的, 其QSFP-DD和OSFP具有业界领先的2倍密度优势,可提供高达6.4Tbps的测试流量。 B3设备支持1x800G、2x400G、4x200G和8x100G的112Gbps PAM4模式,符合以太网 技术联盟800GBASE-R、IEEE 802.3ck和802.3df 800GBASE-R标准。

产品介绍

20240528101038888.png

20240528101145692.png

20240528101310145.png

20240528101335852.png


20240528101403704.png 20240528101424945.png

20240528101456429.png


m wap